Instance Verification Kit (IVK)

spin lock @ [15295+22+/linux-3.19-rc1/drivers/usb/gadget/udc/bdc/bdc_ep.c]
Instance Signature: lock

The Matching Pair Graph:


Function Name
Control Flow Graph (CFG)
Events Flow Graph (EFG)
Source Correspondence
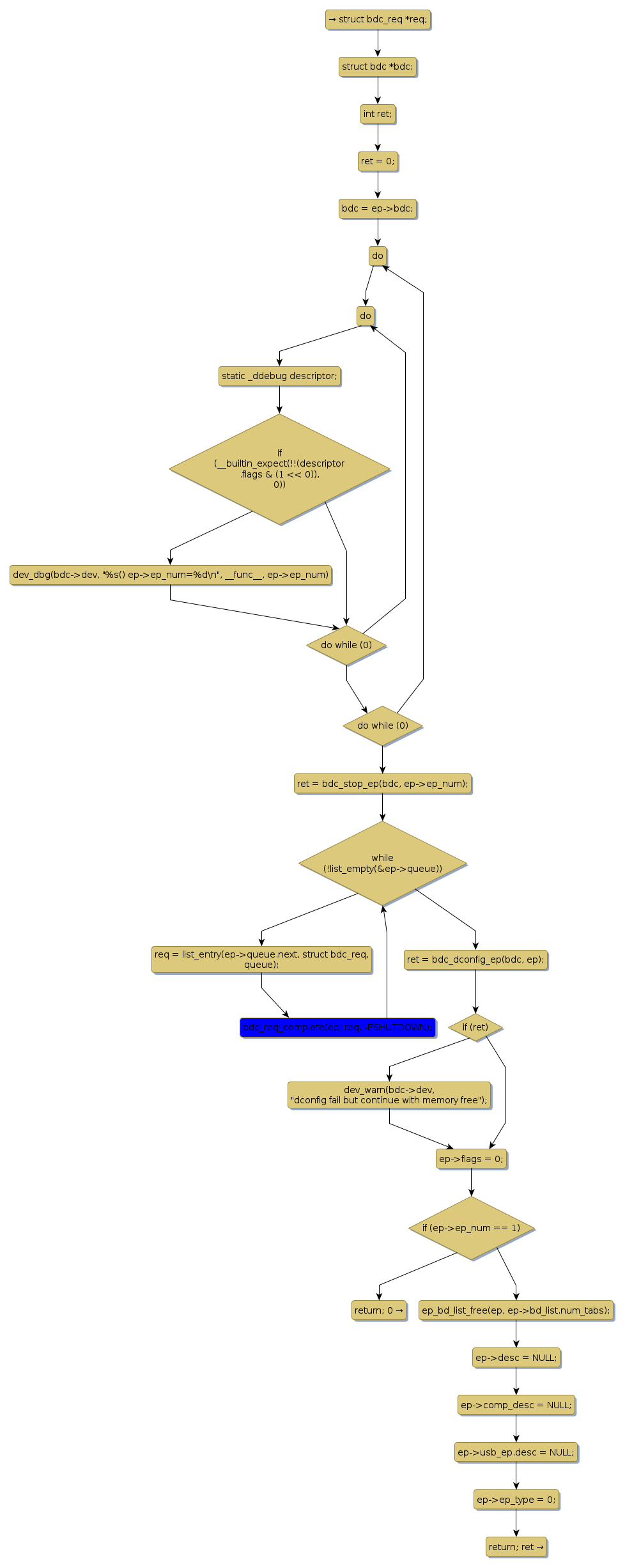
bdc_ep_disable [15355+14+/linux-3.19-rc1/drivers/usb/gadget/udc/bdc/bdc_ep.c]
bdc_gadget_ep_dequeue [45021+21+/linux-3.19-rc1/drivers/usb/gadget/udc/bdc/bdc_ep.c]
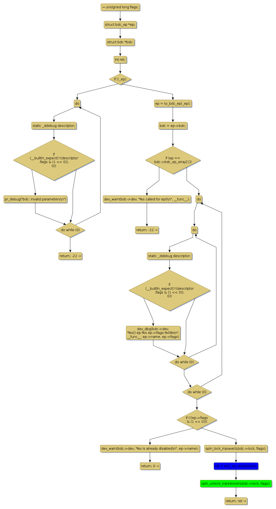
bdc_gadget_ep_disable [47993+21+/linux-3.19-rc1/drivers/usb/gadget/udc/bdc/bdc_ep.c]
bdc_req_complete [14801+16+/linux-3.19-rc1/drivers/usb/gadget/udc/bdc/bdc_ep.c]
bdc_uspc_disconnected [3601+21+/linux-3.19-rc1/drivers/usb/gadget/udc/bdc/bdc_udc.c]
bdc_xsf_ep0_data_start [39183+22+/linux-3.19-rc1/drivers/usb/gadget/udc/bdc/bdc_ep.c]
bdc_xsf_ep0_status_start [40054+24+/linux-3.19-rc1/drivers/usb/gadget/udc/bdc/bdc_ep.c]
ep0_stall [28798+9+/linux-3.19-rc1/drivers/usb/gadget/udc/bdc/bdc_ep.c]
handle_control_request [37241+22+/linux-3.19-rc1/drivers/usb/gadget/udc/bdc/bdc_ep.c]